北京 |   加入收藏 | 设为首页 | 返回首页  
WechatIMG1293.jpg
活动公告 | 会员天地 | 协会简介 | 组织机构 | 协会章程 | 制度公开
您所在的位置: 首页 > 协会 > 活动公告>正文
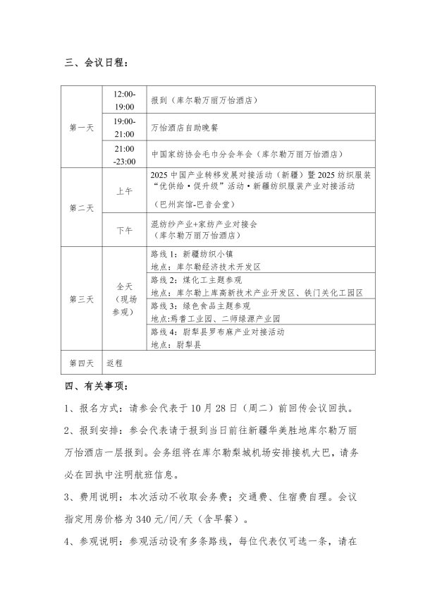
关于召开2025纺织服装“优供给·促升级”活动· 新疆纱线家纺产业链协同对接活动暨中国家纺协会毛巾分会年会的预通知
文章来源:  2025.10.21
 
相关文章  
 
家纺视频  
友情链接  
| 协会简介 | 关于我们 | 版权声明 | 隐私权申明 | 联系方式 | 广告服务
版权所有:中国家用纺织品行业协会 Copyright©2012China home textile association All Rights Reserved
地址:北京市朝阳区朝阳门北大街18号十层 电话:010-010-85229322   E-mail:service@hometexmail.cn
京公网安备11010502039980号   京ICP备12044575号-1