北京 |   加入收藏 | 设为首页 | 返回首页  
家纺趋势.jpg
活动公告 | 会员天地 | 协会简介 | 组织机构 | 协会章程 | 制度公开
您所在的位置: 首页 > 协会 > 活动公告>正文
关于授予2020年度十大类纺织创新产品荣誉称号的决定
文章来源:SRC-1601089811  2020.10.14
  
  
  
  
  关于授予2020年度十大类纺织创新产品荣誉称号的决定
  
  为贯彻落实《国务院办公厅关于开展消费品工业“三品”专项行动营造良好市场环境的若干意见》(国办发〔2016〕40号)精神,推动企业加快实施“三品战略”,倡导以市场需求为导向的产品创新与创意设计,发挥创新产品的示范引领作用,提高创新产品的品质满意度和品牌信任度,受工业和信息化部消费品工业司委托,中国纺织工业联合会开展了培育和推广2020年度十大类纺织创新产品工作。中国纺织工业联合会生产力促进部对申报企业及产品进行了资格和形式审查、消费者投票和专家评定,决定:
  
  授予艺之卉时尚集团(深圳)有限公司——“百子图”刺绣云肩连衣裙等十大品类共115件产品“2020年度十大类纺织创新产品”称号。
  
  附件:培育和推广2020年度十大类纺织创新产品获选产品及单位名单
  
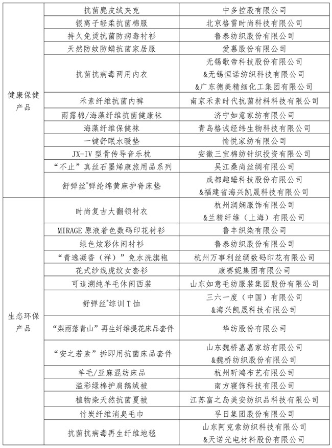
  培育和推广2020年度十大类纺织创新产品获选产品及单位名单
相关文章  
 
家纺视频  
友情链接  
| 协会简介 | 关于我们 | 版权声明 | 隐私权申明 | 联系方式 | 广告服务
版权所有:中国家用纺织品行业协会 Copyright©2012China home textile association All Rights Reserved
地址:北京市朝阳区朝阳门北大街18号十层 电话:010-010-85229322   E-mail:service@hometexmail.cn
京公网安备11010502039980号   京ICP备12044575号-1